2019/07/22 4

Intent에 데이터를 input하는 방법

Activity A에서 Activity B로 명시적으로 데이터를 받는 방법을 먼저 보여주겠다. package fast.campust.myapplication; import androidx.appcompat.app.AppCompatActivity; import android.content.Intent; import android.os.Bundle; import android.util.Log; public class MainActivity extends AppCompatActivity { @Override protected void onCreate(Bundle savedInstanceState) { Log.d("LifeCycle","1 : onCreate"); super.onCreate(savedInstan..

Intent

어플리케이션 구성요소간에 작업 수행을 위한 정보 전달을 하는 역할 Intent 종류 명시적 Intent 암시적 Intent 작업을 수행 하길 원하는 컴포넌트를 정확히 지목 해당 작업을 할 수 있는 컴포넌트 전부에게 전달 Intent intent = new Intent(this, NextActivity); startActivity(intent); Intent intent = new Intent(package.name.NextActivity); startActivity(intent); 개발할때는 안정성을 추구하기 때문에 반드시 편처럼 intent를 만들어서 화면을 전환해야한다. 암시적인것은 공유버튼을 눌렀을때 특정 어플리케이션을 여는것이 아니라 공유기능을 수행할수있는 소셜 어플리케이션을 여러개가 목록처럼 올..

Activity

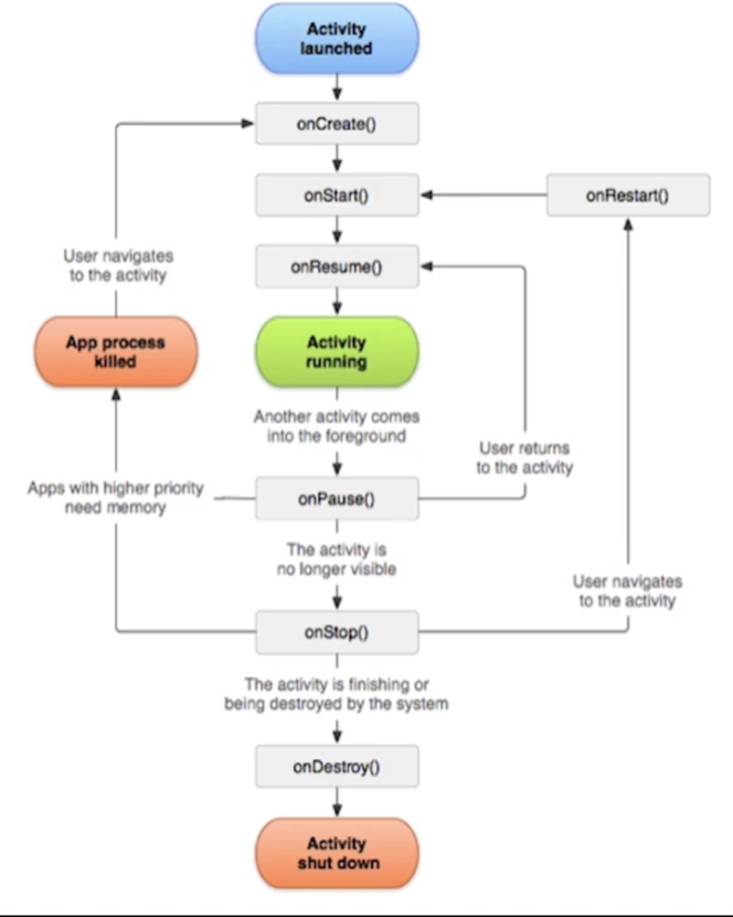
어플리케이션 구성요소 어플리케이션은 여러개의 Activity로 구성된다. Activity는 또 다른 Activity를 시작 할 수 있다. 새로운 Activity가 시작되면 이전 Activity는 중단 되지만, '스택'에 보존하고 있다. 오버라이드해서 설정을 할때, "Log.d()"가 있는데 이것은 무슨뜻이냐면 System.out.print와 비슷한것이다. 개발할때 중간중간에 원하는 작업이 잘 작동이 되는지 확인차에 출력할때 그때 사용이 되는 것이다. 소괄호 안에는 ""을 이용해서 처음에는 키값을 넣고 그다음에는 벨류 값을 넣는다. Activity는 앱의 한 화면이라고 생각하면 된다. 앱은 화면들의 연결로 구성되어 있고, 이러한 화면들을 액티비티라고 한다. 액티비티는 또다른 액티비티를 시작할 수 있다. 새..

실물 디바이스로 포팅하는 방법 & 프로파일러 사용 방법

실물디바이스로 포팅하는 방법은 2가지가 있다. 실물 디바이스를 연결했을때는 개발자 모드로 변환한 후에는 개발자 옵션이 생기는데 개발자 옵션에 들어가서 디버깅모드를 반드시 활성화 시켜야 한다. 만약 컴퓨터 성능이 떨어진다면 에뮬레이터로 보는것보다 실물 디바이스로 연결해서 보는 것을 더 추천한다. 또한 가끔 에뮬레이터에서는 문제없이 작동하는 것이 실제 핸드폰에 연결헀을때 문제가 될 때도 있기 때문에 이점을 유의하여야 한다. 최대한 실물디바이스를 연결해서 하는 것을 추천한다. 프로파일러는 앱이 CPU, RAM를 얼마나 차지하고 어느 통신사 사용하는지, 리소스에 관한 프로파일을 보여주게된다. 이것을 확인하려면 에뮬레이터든지 실물디바이스던지 연결을해서 작동을 해보아야한다. 그리고 에뮬레이터든 실물디바이스던 작동을..